隐私权政策
更新日期:2023年9月20日
云鲸智能创新(深圳)有限公司及其关联公司(以下简称“我们”或“云鲸”)深知个人信息对您的重要性,并会尽全力保护您的个人信息安全可靠。我们致力于维持您对我们的信任,恪守以下原则,保护您的个人信息:权责一致原则、目的明确原则、选择同意原则、最少够用原则、确保安全原则、主体参与原则、公开透明原则等。同时,我们承诺,我们将按业界通行的安全标准,采取相应的安全保护措施来保护您的个人信息。
若您使用云鲸所提供的终端应用程序(包括但不限于“云鲸智能APP”和 “云鲸NARWAL官方商城”微信小程序,以下单称“APP”或“微信小程序”,合称“应用程序”)的相关服务,或您与云鲸存在任何非公开互动(例如使用“在线客服”服务)(合称“产品和服务”),请根据本《隐私权政策》(“本政策”)了解我们如何收集、使用和共享您的个人信息及您享有何种权利。如我们提供的某项产品或服务有单独的隐私政策或相应的用户服务协议当中存在特殊约定,则该产品的隐私政策将优先适用,该款产品隐私政策和用户服务协议未涵盖的内容,以本政策内容为准。
请在使用我们的产品或服务前,仔细阅读并了解本《隐私权政策》(下称“本政策/本隐私权政策”),特别是以粗体标识的条款,您应重点阅读,在确认充分理解并同意后再开始使用。除非另有说明,不同意本隐私权政策或其更新(我们将及时通知您此类更新)可能会影响您正常使用或继续正常使用我们的产品/服务。
如对本政策内容有任何疑问、意见或建议,您可通过《隐私权政策》中所提供的联系方式与我们联系。
您了解并同意,一旦您在云鲸账号注册流程中点击接受本政策并完成云鲸账号注册,或者您实际使用我们的任何产品或服务,即意味着您同意我们按照本《隐私权政策》收集、使用、储存和分享您的相关信息。
请点击下列链接以获取隐私权政策相关的更多信息:
(一) 基本业务功能需要收集和使用您的个人信息
我们向您提供的产品和服务的基本业务功能包括:
(i) 登录使用云鲸智能APP;
(ii) 为沟通及处理您可能提出的问题及咨询,您与我们之间进行的非公开互动。
在以下场景,出于基本业务功能之目的,您需要提供以下类别的个人信息,否则您可能无法享受相应的产品和服务。
1. 账号注册、登录与验证。
当您注册云鲸账号时,您至少需要向我们提供您的手机号。如果您同意选择使用第三方应用程序的用户账号(如微信账号、Apple ID、微博账号)作为云鲸账号进行登录,我们还会收集您在该等第三方应用程序的相关信息。当您通过应用程序登录云鲸商城小程序时,您需要向我们授权获取您的微信头像和昵称,如您不向我们授权,则登录小程序后不会显示您的微信头像和昵称。前述信息将用于验证您的身份、匹配和集合您使用云鲸账号所进行的一系列操作活动、向您发送有关服务功能的重大变化及更新的通知、与您沟通或为您处理您所提出的咨询及问题。您可以在APP“个人信息”或微信小程序“我的”中修改和补充您的昵称、性别、头像等信息,这些信息属于您的“账号信息”,您补充的账号信息将有助于我们为您提供更优的使用体验,但如果您不提供这些补充信息,不会影响您使用APP或微信小程序的基本功能。我们会为您的云鲸账号分配特定的云鲸ID,该等ID由随机字符串构成,其单独无法被用于查询到您的真实身份。在您进行账号登录、重置密码、更换绑定手机号等操作时,我们将使用手机剪切板功能,通过读取与云鲸相关的特定信息(例如手机验证码),为您提供更便捷的操作体验。
2. 使用应用程序。
在您使用应用程序时,为了保障我们为您提供服务的质量以及您的信息安全,我们可能会记录您使用服务的类别、方式、使用服务时的操作信息以及其他与服务相关的日志信息,如您的移动设备ID、设备唯一识别码(如IMEI/Android ID/IDFA/OpenUDID)、IP地址等。
3. 产品和服务的购买和交付。
您通过APP或微信小程序购买或领取商品或服务时,您需要向我们提供收货人姓名(或昵称)、收货人手机号码和收货地址。如您在使用微信小程序时点击“获取微信收货地址”,我们还可能获得您在微信账号中记录的地址信息。当您付款时,我们会收集您的支付单号、支付金额。当您需要开具发票时,您需要向我们提供收票人的姓名或公司信息(公司名称、统一社会信用代码、公司地址、公司电话、公司银行账号),以及接收电子发票的电子邮箱地址。当您需要售后服务时,您需要向我们提供您的交易信息,包括商品名称、价格、数量、订单编号、物流单号。您可以在“我的订单”中查看您的全部订单信息,在“退款/售后”中查看您的订单退款或售后进度。
4. 互动及客户支持服务。
我们通过APP的“我的”-“服务中心”-“在线客服”页面及微信小程序“我的”-“服务中心”-“在线客服”页面向您提供客户支持服务,您在使用客户支持服务过程中,我们会收集您与我们之间的通信内容、您所提的要求和意见、您提供的姓名及联系方式、其他您所提供的信息。例如,您可以通过“在线客服”向我们的客服进行产品售后咨询与沟通,对于您在咨询过程中可能提供的产品型号、SN码、您拍摄的已售产品图片或视频、您的姓名及联系方式、您提出的意见和要求等信息,我们会进行收集以便帮助您解决此类问题,或向您反馈服务的进度及结果。
(二) 扩展业务功能需要收集和使用您的个人信息
为了完善已有产品或支持我们开发新产品,以及为您提供更为优质的产品及服务,我们会收集和使用以下个人信息。如果您拒绝使用以下功能或拒绝向我们提供以下个人信息,将不会影响到前述的基本业务功能。
1. 用户调研活动。
我们可能会在APP或微信小程序展示或邀请您参加一些调研活动,就此,我们可能会使用您的Narwal账号、手机号、微信小程序账号向您发送此类通知,您可以在该等短信通知中设置拒绝接收此类推送。当您选择参加此类活动时,根据活动的具体设置,我们可能会向您收集您填写的问卷信息、您的联系方式等,这些信息可以帮助我们对活动结果进行公示,与您取得联系以及向您发送礼品。如果您拒绝提供此类信息,可能导致您无法参与相应的活动或无法收到我们赠送的礼品。
2. 内部数据分析与研究,以进行产品和服务性能改进与升级。
我们将我们所收集的您使用微信小程序的浏览与操作记录、您使用APP的操作日志(包括APP与机器人设备配网的相关数据)、您使用客户支持服务向我们进行的问题反馈,用于开展内部数据分析和研究,以支持我们或关联公司的产品或服务性能的改进与提升、新产品的开发。
3. 营销消息的展示与推送。
我们可能会在应用程序的页面及弹窗广告(您可一键关闭)中提供或推广我们及关联公司的产品和服务的营销信息,并在应用程序内向您的账号发送或展示相关消息。我们也可能会向您的手机号码、电子邮箱发送有关我们或关联公司的营销消息。该等营销方式不影响您正常使用云鲸产品或服务的各项原有功能。若您不希望从电子邮箱接收营销消息,可以在该等邮件中点击“取消订阅”以退订;若您不希望从手机短信接收营销消息,您可以依据短信中的提示回复对应内容予以退订;如您不希望从APP中接收营销活动消息,您可通过“通知中心”-“活动消息”-“活动消息设置”中关闭此推送。
4. 发表您的评价。
当您在应用程序中发表评论时,需要向我们提供您的云鲸账号、头像和昵称。
5. 基于系统权限的附加服务。
当您使用APP或微信小程序时,为向您提供您所选择使用的服务,或者保证服务的质量和体验,可能需要您授权开启操作系统权限。如果您不同意授权应用程序获取相关操作系统权限,不会影响您使用我们提供的基本业务功能(基本业务功能所依赖的必要操作系统权限除外),但您可能无法获得附加服务给您带来的用户体验。您可在您的移动终端设备设置中逐项查看上述权限的状态,并可自行决定这些权限随时的开启或关闭,关闭后我们将不再基于对应权限继续收集和使用相关个人信息,除非重新获得您的授权。您关闭权限的决定不会影响此前基于您的授权所进行的信息收集及使用。
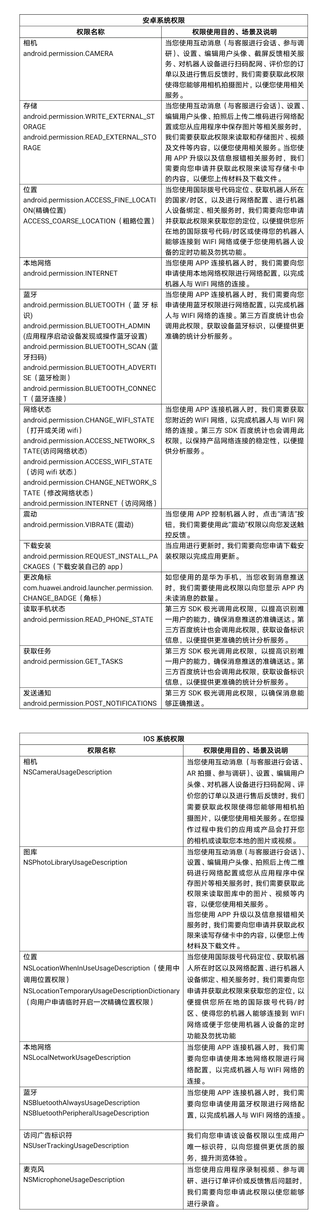
申请调用的应用权限申请与使用情况说明请见 附件一 。
若您提供的信息中含有其他用户的个人信息,在向我们提供这些个人信息之前,您需确保您已经取得合法的授权。
若其中涉及未成年人个人信息的,您需在发布前取得对应未成年人监护人的同意,前述情形下监护人有权通过本政策载明的联系方式联系我们,要求更正或删除涉及未成年人个人信息的内容。
若我们将信息用于本政策未载明的其他用途,或者将基于特定目的收集而来的信息用于其他目的,或者我们主动从第三方处获取您的个人信息,均会事先获得您的同意。
您充分理解并同意,我们在以下情况下收集、使用您的个人信息而无需您的授权同意,且我们可能不会响应您提出的更正/修改、删除、注销、撤回同意、索取信息的请求:
(1) 与国家安全、国防安全有关的;
(2) 与公共安全、公共卫生、重大公共利益有关的;
(3) 与犯罪侦查、起诉、审判和判决执行等司法或行政执法有关的;
(4) 出于维护您或其他个人的生命、财产等重大合法权益但又很难得到本人同意的;
(5) 您自行向社会公众公开的个人信息;
(6) 从合法公开披露的信息中收集个人信息的,如合法的新闻报道、政府信息公开等渠道。
(7) 根据与您签订和履行相关协议或其他书面文件所必需的;
(8) 用于维护所提供的产品及/或服务的安全稳定运行所必需的,例如发现、处置产品及/或服务的故障;
(9) 为合法的新闻报道所必需的;
(10) 学术研究机构基于公共利益开展统计或学术研究所必要,且对外提供学术研究或描述的结果时,对结果中所包含的个人信息进行去标识化处理的;
(11) 法律法规规定的其他情形。
请知悉,根据适用的法律,若我们对个人信息采取技术措施和其他必要措施进行处理,使得数据接收方无法重新识别特定个人且不能复原,或我们可能会对收集的信息进行去标识化地研究、统计分析和预测,用于改善我们的内容和布局,为商业决策提供产品或服务支撑,以及改进我们的产品和服务(包括使用匿名数据进行机器学习或模型算法训练),则此类处理后数据的使用无需另行向您通知并征得您的同意。
(三)第三方SDK需要收集您的个人信息
为保障应用程序相关功能的实现和应用程序的安全稳定运行,我们会接入由第三方提供的软件开发包(SDK)实现该目的。该等SDK在配合我们向您提供更全面的服务的同时,可能会根据其隐私政策收集和使用您的应用列表信息、传感器、设备序列号等个人信息,具体可见附件二。
1. 共享
我们不会与云鲸及其关联公司以外的任何企业、组织和个人共享您的个人信息,但以下情况除外:
(1) 关联方及服务提供商。 我们会根据需要与第三方服务提供商和任何分包商共享您的个人信息,以向您提供我们的产品和服务。如果我们共享您的个人敏感信息或关联公司改变个人信息的使用及处理目的,将再次征求您的授权同意。我们向第三方服务提供商共享您的个人信息的情形逐项列举请见 附件三 。
(2) 第三方链接和网站。 我们的应用程序可能包含与第三方网站之间的链接。如果您使用第三方服务,请注意这些网站具有自己的隐私权政策,我们对这些政策不承担任何责任。在向这些网站提交任何个人信息之前,请检查其隐私权政策。
(3) 经过您明确同意的共享。 获得您的明确同意后,我们会与第三方共享您的个人信息。
2. 转让
我们不会将您的个人信息转让给任何企业、组织和个人,但以下情况除外:
(1) 经过您明确同意的转让。 获得您的明确同意后,我们会向第三方转让您的个人信息。
(2) 控制权变更引起的转让。 由于出售、收购、合并、重组或其他控制权变更,个人信息可能会被转让给第三方。如果我们出售、合并或转让业务的任何部分,则部分销售可能包括您的个人信息。在此种情形下,我们会要求新的持有您个人信息的公司、组织继续受本政策的约束,否则我们将要求该公司、组织和个人重新向您征求授权同意。
3. 披露
我们仅会在以下情况下,披露您的个人信息:
(1) 经过您明确同意的披露。 获得您的明确同意后,我们会向第三方披露您的个人信息。
(2) 法律要求的披露。 我们可能会应政府当局的合法要求(包括为了满足执法要求)披露您的个人信息。为了执行或适用我们的条款及其他协议,或为了保护我们的权利、财产和安全,又或者为了保护他人的权利、财产或安全,我们可能有义务披露或分享您的个人信息以遵守法律义务。这也包括为了防止欺诈而与其他企业和组织交换个人信息。
4. 共享、转让、公开披露个人信息时事先征得授权同意的例外
以下情形中,共享、转让、公开披露您的个人信息无需事先征得您的授权同意:
(1) 与国家安全、国防安全有关的;
(2) 与公共安全、公共卫生、重大公共利益有关的;
(3) 与犯罪侦查、起诉、审判和判决执行等司法或行政执法有关的;
(4) 出于维护您或其他个人的生命、财产等重大合法权益但又很难得到本人同意的;
(5) 您自行向社会公众公开的个人信息;
(6) 从合法公开披露的信息中收集个人信息的,如合法的新闻报道、政府信息公开等渠道。
请知悉,根据适用的法律,若我们对个人信息采取技术措施和其他必要措施进行处理,使得数据接收方无法重新识别特定个人且不能复原,则此类处理后数据的共享、转让、公开披露无需另行向您通知并征得您的同意。
1. Cookie
为了使我们的产品和服务正常运行,有时我们会在您的计算机、移动设备或其他设备上放置名为Cookie的小数据文件,APP内嵌有H5页面。Cookie是网站或移动应用程序在您访问该网站时将其保存在您的计算机、移动设备或其他设备上的小数据文件。它使网站能够记住您在一段时间内的操作和偏好(例如登录名、购物车或其他偏好),因此无论您何时回到站点或从一个页面翻到另一个页面,都不必一直重新输入它们。我们不会将Cookie用于本政策所述目的之外的任何用途。如果您的浏览器或浏览器附加服务允许,您可修改对Cookie的接受程度或拒绝我们的Cookie。
2. Cookie同类技术
除Cookie外,我们还可能会在网页(APP内嵌有H5页面)使用网站信标、像素标签等其他同类技术。例如,我们向您发送的电子邮件可能含有链接至我们网站内容的点击URL。如果您点击该链接,我们则会跟踪此次点击,帮助我们了解您的产品或服务偏好并改善客户服务。网站信标通常是一种嵌入到网站或电子邮件中的透明图像。借助于电子邮件中的像素标签,我们能够获知电子邮件是否被打开。如果您不希望自己的活动以这种方式被追踪,则可以随时从我们的寄信名单中退订。
为提供和优化我们的服务,我们的应用程序中可能内嵌了第三方的SDK。这些第三方SDK在配合我们向您提供更全面的服务的同时,可能会根据其隐私政策收集和使用您的个人信息。您同意我们和第三方在符合法律法规的前提下可将收集的信息用于其他服务和用途。我们将采取必要方式控制该等第三方SDK对您个人信息的收集与使用,并通过合同等形式确保以不低于本政策规定的程度保护您的个人信息。关于第三方SDK的身份以及收集目的等,请详见本政策附件二。
1. 查询、更正和补充您的信息。您有权查询、更正或补充您的信息。您可以通过以下方式自行进行:
(1) 登录APP,进入“我的”对个人资料等信息进行查询、更正或补充;
(2) 登录APP,选择“服务中心”-“在线客服”,客服将协助您查询、更正或补充您的信息;
(3) 登录微信小程序“我的”对个人资料等信息进行查询、更正或补充;
(4) 登录微信小程序 “服务中心”-“在线客服”页面,客服将协助您查询、更正或补充您的信息。
2. 删除您的个人信息。在以下情形中,您可以向我们提出删除个人信息的请求:
(1) 如果我们收集和使用个人信息的行为违反法律法规;
(2) 如果我们处理个人信息的行为违反了与您的约定;
(3) 如果您不再使用我们的产品或服务,或您注销了账户;
(4) 如果我们不再为您提供产品或服务;
(5) 如果您同意我们收集、使用您的个人信息后又撤回同意。
当您或我们协助您删除相关信息后,因为适用的法律和安全技术,我们可能无法立即从备份系统中删除相应的信息,我们将安全地存储您的个人信息并将其与任何进一步处理隔离,直到备份可以清除或实现匿名。
3. 复制您的信息:您可以根据下方“联系方式”条款中的信息向我们提出复制个人信息的请求,但法律法规另有规定的除外。
4. 改变您授权同意的范围。每个业务功能需要一些基本的个人信息才能得以完成。对于额外收集的个人信息的收集和使用,您可以随时给予或收回您的授权同意。
5. 个人信息主体注销账户。您可以通过登录APP,进入“我的”-“设置”-“注销账号”来注销您的云鲸账号。
6. 要求我们解释说明本隐私权政策。您有权随时要求我们向您解释说明本隐私权政策,请根据下方“联系方式”条款中的信息联系我们。
7. 响应您的上述请求。为保障安全,您可能需要提供书面请求,或以其他方式证明您的身份。我们可能会先要求您验证自己的身份,然后再处理您的请求。我们将在15个工作日内做出答复。如您不满意,还可以向privacy@narwal.com发起投诉。对于与您的身份不直接关联的信息、无端重复信息,或者需要过多技术手段(例如,需要开发新系统或从根本上改变现行惯例)、给他人合法权益带来风险或者不切实际的请求,我们可能会予以拒绝。对于您合理的请求,我们原则上不收取费用,但对多次重复、超出合理限度的请求,我们将视情况收取一定成本费用。
我们在中华人民共和国境内运营中收集和产生的个人信息,将存储在中国境内。以下情形下,我们会在履行了法律规定的义务后,向境外实体提供您的个人信息:
(1) 适用的法律有明确规定;
(2) 获得您的明确授权;
(3) 您通过互联网进行跨境交易等个人主动行为。
针对以上情形,我们会通过合同等形式确保以不低于本政策规定的程度保护您的个人信息。
我们努力为您的个人信息安全提供保障,以防止个人信息的泄露、篡改、丢失、不当使用、未经授权的访问和披露等。当您输入、提交或访问您的个人信息时,我们会采取各种安全措施来维护您的个人信息安全。例如,在可能的情况下,我们将使用加密措施来传输和存储个人信息,并且我们对可能接触到您的信息的工作人员采取最小够用授权原则,严格控制数据的访问流程及批准机制。我们还将通过访问控制和保密承诺进一步限制对此个人信息的访问。
请您理解,由于技术水平限制及可能存在的各种恶意行为,有可能因我们可控范围外的因素而不幸发生个人信息安全事件。如安全事件发生,我们将按照法律法规的要求,及时向您告知:安全事件的基本情况和可能的影响、我们已采取或将要采取的处置措施、您可自主防范和降低风险的建议、对您的补救措施等。我们会及时将事件相关情况告知您,在逐一告知难以实现时,我们将采取合理、有效的方式发布公告,同时,我们还将按照监管部门的要求,主动上报个人信息安全事件的处理情况。
为了实现本隐私权政策的目的,我们会保留与您或您的设备有关的个人信息。当实现这些目的已不再需要该个人信息时,除非法律要求我们将个人信息保留更长的时间(例如法律法规对网络日志、线上交易记录的保存时限规定),否则我们将删除或以无法识别您身份的形式保存该个人信息。在确定保留期限时,我们会考虑各种标准,例如您要求的或提供给您的产品和服务的类型、您与我们之间的关系的性质和持续时间、可能对我们的产品或服务的重新注册、删除个人信息对于我们向您提供的服务的影响、法律规定的强制保留期限以及法定时效。
我们的网站、产品和服务并非针对18岁以下的未成年人。我们不会主动收集18岁以下未成年人的个人信息。我们不直接向儿童提供服务,也不将儿童的个人信息用于营销目的。若您是18周岁以下的未成年人,在使用我们的产品或服务前,应事先取得您监护人的同意。如您的监护人不同意您按照本政策使用我们的服务、或您实际向我们提供了可识别到您个人的信息,请您立即终止使用我们的服务并及时通知我们,以便我们根据适用法律的规定采取相应的措施。
如果您是未成年人的父母或其他监护人,并且您认为未成年人向我们提供了任何个人信息,可请根据下方“联系方式”条款中的信息联系我们。我们将采取措施删除此类信息。
我们可能会适时修订我们的隐私权政策。我们会在您登陆及版本更新时以推送通知等的形式发布变更后的隐私权政策,对于重大变更(业务功能、出境情况、使用目的等的变更),我们还会提供更为显著的通知(包括但不限于邮件、短信或在推送页面做特别提示等方式)。如您在本隐私权政策更新生效后继续使用我们的产品和服务,即表示您已充分阅读、理解并接受更新后的隐私权政策并愿意受更新后的隐私权政策约束。我们建议您定期查阅本隐私权政策以获知最新版本内容。您可以在APP中通过“个人中心”-“关于”-“隐私权政策”查看本政策,也可以在微信小程序中通过“服务中心”-“协议规则”-“隐私权政策”查看本政策。
您可以通过以下方式与我们联系,我们将在15个工作日内回复:
1. 如对本政策内容、未成年人个人信息有任何疑问、意见或建议,您可通过APP端“服务中心”通过在线客服与我们联系,或拨打客服电话400 080 0630;
2. 我们设立了个人信息保护专员,您可以通过以下方式与其联系:
邮箱:privacy@narwal.com
联系地址:广东省深圳市南山区西丽街道西丽社区打石二路万科云城六期一栋云中城A2901
为保障服务功能实现与安全稳定运行的目的,我们可能会申请或使用操作系统的相关权限,如下表所示。请您知悉,为服务的功能与安全需要,我们可能也会使用第三方SDK,这些SDK也可能会申请或使用相关操作系统权限。在使用我们的服务的过程中,您可能会使用我们或第三方开发的H5页面,这些插件也可能因为按业务功能所必需而申请或使用相关操作系统权限。

为保障应用程序相关功能的实现和应用程序的安全稳定运行,我们会接入由第三方提供的软件开发包(SDK)实现该目的。在满足新的服务需求及业务功能变更时,我们可能会调整我们接入的第三方SDK,并及时在本说明中向您说明第三方SDK的最新情况。请注意,第三方SDK可能因为版本升级、策略调整等原因导致数据类型存在一些变化,附其官方网站链接或相关隐私保护说明链接供参考,具体请以其公示的官方说明为准。
华为统一扫码SDK
涉及的个人信息类型:文字信息、图片、传感器(加速度传感器、光照传感器)、网络信息、应用内设备标识符、应用基本信息、运营商信息(运营商的名称)、设备的硬件信息、系统信息(设备型号、操作系统、系统属性、系统设置信息)、Wi-Fi信息(Wi-Fi状态)、应用使用信息(有关您使用本应用的信息)
使用目的:为开发者应用提供码生成或扫码等能力
第三方主体:华为软件技术有限公司
数据收集方式:SDK采集
隐私政策:https://developer.huawei.com/consumer/cn/doc/development/
HMSCore-Guides/sdk-data-security-0000001050043971
极光SDK
涉及的个人信息类型:(1)设备信息:设备标识符(IMEI【针对Android Q以下版本】/IDFA、Android ID、GID、MAC、UAID、OAID、VAID、AAID、IMSI、MEID、SN、ICCID、SIM信息);(2)应用列表信息:应用崩溃信息、通知开关状态、APP应用列表及活跃状态、APP应用页面信息、APP功能事件相关信息;(3)设备参数及系统信息:设备类型、设备型号、
系统版本、设备序列号、传感器、操作系统及硬件相关信息;(4)推送消息日志;(5)网络信息和位置信息;IP地址、当前网络类型和名称、WIFI信息,基站信息、DNS地址、DHCP地址、SSID、BSSID、经纬度
使用目的:用于实现App的消息推送(或其他推送)功能
第三方主体:深圳市和讯华谷信息技术有限公司
数据收集方式:SDK采集
隐私政策:https://www.jiguang.cn/license/privacy
华为推送
涉及的个人信息类型:(1)设备标识信息(IMEI【针对Android Q以下版本】/OAID、IMSI、MAC地址、Android ID);(2)应用内设备标识符(AAID和Push Token);(3)设备的硬件信息(设备类型、设备型号);(4)网络信息(IP、当前网络类型和名称);(5)系统基本信息(系统类型、系统版本);(6)系统设置信息(国家码);(7)应用基本信息(AppID、推送服务和HMS Core应用版本号、华为推送SDK版本号、应用版本号、应用包名、安装列表)
使用目的:极光VIP厂商通道,实现推送消息功能
第三方主体:华为技术有限公司
数据收集方式:集成SDK
隐私政策:https://developer.huawei.com/consumer/cn/doc/development/
HMSCore-Guides/sdk-data-security-0000001050042177
Vivo推送
涉及的个人信息类型:(1)应用基本信息(appid、appkey、应用包名、应用版本号、pushSDK版本);(2)应用内设备标识符(vpush的regId);(3)设备的硬件信息(设备类型);(4)系统基本信息(系统基本信息、系统版本);(5)设备标识信息(IMEI【针对Android Q以下版本】/OAID、IMSI、MAC地址、Android ID);(6)网络信息(IP、当前网络类型和名称);(7)日志信息
使用目的:极光VIP厂商通道,实现推送消息功能
第三方主体:Vivo(维沃移动通信有限公司)
数据收集方式:集成SDK
隐私政策:https://dev.vivo.com.cn/documentCenter/doc/706#w1-12075822
小米推送
涉及的个人信息类型:(1)设备标识信息(IMEI【针对Android Q以下版本】、OAID、IDFV、IMSI、MAC地址、加密的Android ID);(2)网络信息(IP、当前网络类型和名称);(3)应用信息(应用包名、版本号和运行状态、IDFV);(4)消息创建、送达和点击时间、推送消息内容;(5)设备信息(设备厂商、型号、设备内存、操作系统版本、小米推送SDK版本、归属地、SIM卡运营商名称、当前网络状态、WiFi状态等);(6)通知栏设置信息(是否屏蔽通知栏、是否设置锁屏弹出消息等)
使用目的:极光VIP厂商通道,实现推送消息功能
第三方主体:小米科技有限责任公司
数据收集方式:集成SDK
隐私政策:https://dev.mi.com/console/doc/detail?pId=1822
OPPO推送
涉及的个人信息类型:(1)设备标识信息(IMEI【针对Android Q以下版本】/OAID、Serial Number、IMSI、User ID、MAC地址、Android ID、Google Advertising ID、手机Region设置、设备型号、手机电量、手机操作系统版本及语言);(2)应用信息(APP包名及版本号、运行状态);(3)推送SDK版本号;(4)网络信息(IP或域名连接结果、当前网络类型和名称);(5)消息发送结果;(6)通知栏状态(如通知栏权限、用户点击行为);(7)锁屏状态(如是否锁屏,是否允许锁屏通知);(8)应用信息(安装列表)
使用目的:极光VIP厂商通道,实现推送消息功能
第三方主体:广东欢太科技有限公司
数据收集方式:集成SDK
隐私政策:https://open.oppomobile.com/new/developmentDoc/info?id=10288
微信SDK
涉及的个人信息类型:(1)用户在云鲸APP中主动选择的图片或内容;(2)微信头像、昵称信息;(3)微信支付订单标识(让用户在第三方应用中使用微信支付功能,公司主体是财付通支付科技有限公司);(4)设备型号信息;(5)设备标识信息(IMEI【针对Android Q以下版本】/OAID、IMSI、MAC地址、Android ID);(6)网络信息(IP、当前网络类型和名称);(7)应用信息(安装列表)
使用目的:验证用户设备上安装微信APP的状态,支持微信授权登录
第三方主体:深圳市腾讯计算机系统有限公司
数据收集方式:集成SDK
隐私政策:https://support.weixin.qq.com/cgi-bin/mmsupportacctnodeweb-bin/pages/RYiYJkLOrQwu0nb8
阿里百川SDK
涉及的个人信息类型:(1)常用设备信息(IMEI【针对Android Q以下版本】/OAID、IMSI
MAC地址、Android ID);(2)网络信息(IP、当前网络类型和名称);(3)应用列表信息;(4)浏览器和计算机上的信息(IP地址、浏览器的类型、使用的语言、访问日期和时间、软硬件特征信息、最终用户需求的网页记录);(5)位置和移动设备相关信息(设备型号、设备识别码、操作系统、分辨率、电信运营商)
使用目的:使用阿里百川实现通过淘宝账户快捷登录功能
第三方主体:浙江淘宝网络有限公司、淘宝(中国)软件有限公司
数据收集方式:集成SDK
隐私政策:https://terms.alicdn.com/legal-agreement/terms/suit_bu1_taobao/suit
_bu1_taobao202107141244_11649.html?spm=a1zaa.8161610.0.0.4d5344a6tHxJD1
百度文字识别
涉及的个人信息类型:(1)设备标识信息(IMEI【针对Android Q以下版本】/OAID、IMSI、MAC地址、Android ID);(2)IP地址;(3)图片信息
使用目的:使用通用文字识别(标准版)进行机器人SN码识别功能
第三方主体:北京百度网讯科技有限公司
数据收集方式:集成SDK
隐私政策:https://ai.baidu.com/ai-doc/REFERENCE/Jky9l49bk
BuglySDK
涉及的个人信息类型:(1)日志信息(包括:第三方开发者自定义日志、Logcat日志以及APP崩溃堆栈信息)、设备ID(包括android id和idfv)、联网信息、系统名称、系统版本以及国家码;(2)设备和系统信息:手机型号、手机品牌、设备型号、操作系统版本、操作系统内部版本号、Android 系统api等级、厂商系统版本、cpu架构类型、cpu属性、设备是否root、磁盘空间占用大小、磁盘空间/磁盘剩余空间、sdcard空间占用大小、内存空间占用大小、内存剩余空间、运行时手机状态);(3)网络信息(网络类型、wifi状态);(4)应用信息(应用当前正在运行的进程名和PID);(5)Idfv;(6)是否越狱;(7)地区编码
使用目的:查看应用上报的崩溃数据和联网数据,辅助运营,开发优化线上崩溃问题
第三方主体:深圳市腾讯计算机系统有限公司
数据收集方式:集成SDK
隐私政策:https://privacy.qq.com/document/preview/
fc748b3d96224fdb825ea79e132c1a56
百度统计SDK
涉及的个人信息类型:(1)设备信息可能包括最终用户用于安装、运行【百度统计】SDK的终端设备的设备属性信息(例如最终用户的硬件型号及基本信息,操作系统版本及系统情况,设备配置,国际移动设备身份码IMEI、国际移动用户识别码IMSI、网络设备硬件地址MAC、广告标识符IDFA、匿名设备标识符OAID、硬件序列号等设备标识符、终端品牌、终端制造厂商)、设备连接信息(例如浏览器的类型、电信运营商、使用的语言、WIFI信息)以及设备状态信息(例如设备应用安装列表);(2)日志信息是指我们的服务器所自动记录最终用户在访问【百度统计】SDK时所发出的请求,例如最终用户的IP地址、浏览器的类型和使用的语言、硬件设备信息、操作系统的版本、网络运营商的信息、最终用户访问服务的日期、时间、时长等最终用户在使用我们的产品或服务时提供、形成或留存的信息;(3)设备信息、日志信息、应用程序列表信息
使用目的:为帮助开发者使用统计、分析服务
第三方主体:北京百度网讯科技有限公司
数据收集方式:集成SDK
隐私政策:https://tongji.baidu.com/web/help/article?id=330&type=0
友盟+SDK
涉及的个人信息类型:(1)设备信息及粗略位置(IMEI/MAC/Android ID/IDFA/OpenUDID/GUID/SIM卡 IMSI/ICCID/IP);(2)SDK/API/JS代码版本、浏览器、互联网服务提供商、平台、时间戳、应用程序版本、应用分发渠道、设备型号、传感器参数、终端制造厂商、终端设备操作系统版本、语言所在地、时区和网络状态(WiFi等)、硬盘、CPU、电池使用情况;(3)微信小程序用户的账户昵称/头像、用户在小程序账户中设置的性别/地区/语言,以及用户设备型号/品牌、操作系统及系统版本号、分辨率等;(4)应用信息(安装列表)
使用目的:为帮助开发者使用统计、分析服务
第三方主体:友盟同欣(北京)科技有限公司、北京锐讯灵通科技有限公司
数据收集方式:集成SDK
隐私政策:https://www.umeng.com/page/policy
腾讯有数SDK
涉及的个人信息类型:(1)用户浏览行为信息,包括浏览页面、离开页面、分享页面、下拉刷新、上拉触底;(2)设备信息(设备品牌、型号和操作系统);(3)设备屏幕分辨率;(4)去标识化id
使用目的:进行数据分析
第三方主体:腾讯云计算(北京)有限责任公司
数据收集方式:集成SDK
隐私政策:https://mp.zhls.qq.com/youshu-docs/develop/dev_account/privacy_policy.html
阿里云短信SDK
涉及的个人信息类型:手机号码
使用目的:进行短信推送
第三方主体:阿里云计算有限公司
数据收集方式:集成SDK
隐私政策:https://www.alibabacloud.com/help/zh/legal/latest/alibaba-cloud-international-website-privacy-policy
华为云obs存储SDK
涉及的个人信息类型:图片及文件
使用目的:云服务
第三方主体:华为软件技术有限公司
数据收集方式:集成SDK
隐私政策:https://www.huawei.com/cn/privacy-policy
支付宝SDK
涉及的个人信息类型:(1)平台支付单号、支付金额、退款单号、退款金额、下单物品详情、花呗分期期数、花呗分期是否免息;(2)不可变更设备唯一标识(IMEI、IMSI、MAC地址、设备序列号、硬件序列号(如传感器硬件序列号)、SIM卡序列号、ICCID);(3)可变更设备唯一标识(Android ID、OAID、SSID、BSSID);(4)基本设备信息(设备机型相关信息、设备存储信息。通常用于功能适配、稳定性等功能,如系统设置、系统属性、设备型号、设备品牌、操作系统);(5)软件安装列表;(6)网络信息(IP地址、网络类型、运营商信息、Wi-Fi状态、Wi-Fi参数、Wi-Fi列表)
使用目的:支付服务
第三方主体:支付宝(中国)网络技术有限公司
数据收集方式:集成SDK
隐私政策:https://opendocs.alipay.com/common/02kiq3
微信支付SDK
涉及的个人信息类型:平台支付单号、支付金额、退款单号、退款金额、下单物品详情
使用目的:支付服务
第三方主体:深圳市腾讯计算机系统有限公司
数据收集方式:集成SDK
隐私政策:https://www.tencent.com/zh-cn/privacy-policy.html
我们将信息发送给支持我们业务的第三方服务提供商,这些支持包括受我们委托提供的技术基础设施服务、提供客户服务、支付便利、提供物流服务。对我们与之共享个人信息的公司、组织和个人,我们会要求他们按照我们的说明、本政策以及其他任何相关的保密和安全措施来处理个人信息。
下表列举了我们使用的部分第三方服务提供商及共享您的个人信息的情形,包括:
